STG

STG

Sumber Am

Utama

Sumber Am

Garis Panduan Pelaksanaan Perakuan Pemastautin MAIPs

Garis Panduan ini bertujuan sebagai rujukan kepada Pengurusan MAIPs dan pihak berkaitan bagi menguruskan pengesahan seseorang yang memiliki alamat di dalam kad pengenalan di luar negeri Perlis, tetapi telah bermastautin di dalam negeri Perlis berdasarkan:

Borang 1: Bukti Rumah/Saksi

Pemohon mengemukakan bukti rumah atau saksi yang mengesahkan tinggal di negeri Perlis seperti yang terdapat dalam “Borang 1” beserta Akuan Sumpah daripada Pesuruhjaya Sumpah (Akta Akuan Berkanun 1960) ; atau

Borang 2: Akuan Sumpah

Pemohon mengemukakan Akuan Sumpah daripada Pesuruhjaya Sumpah (Akta Akuan Berkanun 1960) bukti berada di negeri Perlis berdasarkan keputusan fatwa Jawatankuasa Fatwa Negeri Perlis berkaitan maksud atau tafsiran perkataan “bermastautin” dalam Enakmen 7 (Warta No.99 tahun 2020).

Latar Belakang

Maksud “Bermastautin”

Seseorang itu berada di dalam negeri Perlis melebihi lima (5) hari.

* Jawatankuasa Fatwa Negeri Perlis bersetuju sebulat suara bahawa maksud perkataan bermastautin di dalam Enakmen Undang-undang Keluarga Islam Negeri Perlis 2006.

Keputusan Persidangan Majlis Agama Islam dan Adat Istiadat Melayu Perlis Bil.4/2020 yang telah dipengerusikan oleh DYTM Tuanku Syed Faizuddin Putra Ibni Tuanku Syed Sirajuddin Jamalullail pada 4 November 2020 telah meluluskan cadangan Jawatankuasa Kewangan MAIPs Bil.4/2020 bagi Penetapan Kaedah Pungutan Fi Am MAIPs Untuk Pengesahan Bermastautin.

Penggunaan Perakuan Pemastautin

Sijil tersebut boleh digunakan bagi semua urusan di bawah Enakmen 7 dan tidak terhad kepada hanya kepada perkara-perkara berkaitan pendaftaran perkahwinan sahaja merangkumi –

Pengesahan Nasab

Kebenaran Berpoligami

Pengesahan Penceraian Luar Mahkamah (Talak Tiga)

Pendaftaran Perkahwinan Luar Negara

Pemohon hendaklah hadir sendiri bagi melaksanakan permohonan selaras dengan keputusan Fatwa Warta No.99 Tahun 2020. Walau bagaimanapun permohonan melalui wakil adalah dibenarkan berdasarkan kes-kes khas melalui rujukan JAIPs.

Penentuan Jenis Perakuan Pemastautin sama ada Borang 1 atau Borang 2 akan disarankan oleh JAIPs.

Sijil pengesahan akan dikeluarkan oleh Majlis dan sah mengikut tempoh yang dinyatakan iaitu selama 30 hari selepas sesuatu perakuan dikeluarkan.

Carta Alir Proses Kerja

Carta Alir Proses Permohonan Perkahwinan
Carta Alir Proses Perakaun Pemastautin

Butiran Proses Kerja

Bil.Process KerjaTanggungjawab
Borang 1 (Perakuan Pemastautin Tinggal Tetap)Borang 2 (Perakuan Pemastaunin Fatwa Warta No.99 Tahun 2020)
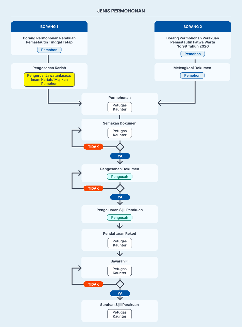
1BORANG PERMOHONAN

  • Diperolehi secara online
    www.sppim.gov.my/
    www.maips.gov.my

  • Penolong Pendaftar Perkahwinan Kariah

  • Kaunter JAIPs

BORANG PERMOHONAN

  • Diperolehi di Kaunter JAIPs

Pemohon
Penyerahan Borang Senarai semak dokumen / buktiPetugas Kaunter
2PENGESAHAN KARIAHPengerusi Jawatankuasa Kariah / Imam Kariah/ Majikan pemohon
3PENYEDIAAN DOKUMEN LENGKAP

  1. Resit dan Pengesahan Penginapan melebihi tempoh 5 hari; (juka ada)

  2. Akaun bersumpah pemohon

  3. Salinan Kad Pengenalan


Pemohon
4PERMOHONAN DI KAUNTER
Pemohon menghantar permohonan di Kaunter Sumber Am MAIPs

  • Urusan Pengeluaran Sijil terakhir diterima pada jam 12.00 tengahari untuk dikeluarkan pada hari sama bermula jam 3.00 petang

Pemohon
5SEMAKAN DOKUMEN

  1. Pengesahan Pengerusi Jawatankuasa Kariah / Imam Kariah/ Majikan pemohon

  2. Salinan Kad Pengenalan
SEMAKAN DOKUMEN

  1. Resit dan Pengesahan Penginapan melebihi tempoh 5 hari; (jika ada) dan

  2. Akaun bersumpah pemohon/li>
  3. Salinan Kad Pengenalan
Petugas Kaunter
Akaun Terima Dokumen

  • Menandakan borang senarai semak dokumen

  • Merekodkan Nombor Rujukan yang tepat pada borang senarai semak

Petugas Kaunter
6PENGESAHAN DOKUMEN

  • Memastikan dokumen lengkap

  • Menyemak kesahihan dokumen

Pengesah
7PENGELUARAN SIJIL PERAKAUN PEMASTAUTIN

  • Menyemak jenis sijil perakaun

  • Mencetak sijil dengan Bilangan Nombor Rujukan yang tepat

Pengesah

  • Menguruskan salinan untuk rekod fail

Pembantu Hal Ehwal Islam
8PENDAFTARAN REKOD

  • Pendaftaran Rekod Pengesahan Dikeluarkan (Rekod pada Buku Daftar Sijil Perakuan Pemastautin MAIPs)

Petugas Kaunter
9PEMBAYARAN FI

  • Membuat semakan jenis fi

  • Menguruskan terimaan fi berdasarkan jenis perakaun

Petugas Kaunter
10PENYERAHAN SIJIL PERAKAUN PEMASTAUTIN

  • Merekodkan penyerahan / akaun terima dan Buku Daftar Sijil Perakaun Pemastautin MAIPs

Petugas Kaunter

Fi Pemastautin

Butiran kadar Fi Perakuan Pemastautin adalah seperti berikut :

Bil.BorangPeruntukanKadar FiMuat Turun
1Permohonan Perakaun PemastautinSeksyen 4Percuma Download
2Permohonan Perakaun Pemastautin berdasarkan Fatwa Warta No.99 Tahun 2020Seksyen 4Percuma
Download
3Perakaun PemastautinSeksyen 4RM 20.00
4Perakaun Pemastautin berdasarkan Fatwa Warta No.99 Tahun 2020Seksyen 4RM 1,500.00

Fi Peguam Syarie

Ini adalah fi pentadbiran yang perlu dibayar oleh Peguam Syarie kepada pihak Jabatan Kehakiman Syariah Negeri Perlis untuk membolehkan mereka beramal secara sah. Fi ini tidak dibayar oleh klien tetapi menunjukkan adanya struktur rasmi di negeri Perlis.

Butiran Fi

Mengikut Jadual 7 Peraturan-peraturan Peguam Syarie Negeri Perlis 2024, Enakmen Pentadbiran Agama Islam 2006, antara fi yang ditetapkan ialah:

No.Butiran FiAmaun (RM)
1Permohonan Peguam Syarie50.00
2Tauliah Peguam Syarie500.00
3Sijil Amalan Tahunan Guaman Syarie250.00
4Pembaharuan Sijil Amalan Tahunan (selepas tempoh)500.00

Fidyah

Istilah Bahasa

Ia bermaksud menebus.

Istilah Syarak

Tebusan yang hukumnya wajib dilaksanakan dan dikenakan terhadap individu Islam yang tidak dapat menggantikan puasanya di bulan Ramadan pada satu tahun sehingga tiba bulan Ramadan tahun berikutnya.

Ringkasan Keputusan Ketetapan Fatwa Negeri Perlis Ke-34/2018

  1. Jawatankuasa Fatwa Negeri Perlis bersetuju bahawa tidak wajib menggandakan fidyah meskipun melibatkan langkauan tahun.

  2. Kadar semasa fidyah meninggalkan puasa di negeri Perlis yang dipersetujui adalah sebanyak RM5.00 bagi satu hari puasa. Kadar tersebut berasaskan kepada satu hidangan makanan.

  3. Fidyah juga boleh ditunaikan dalam bentuk mengadakan jamuan kepada fakir miskin atau memberikan kepada mereka makanan keperluan secara terus dengan nilai yang dinyatakan.

  4. Sesiapa yang secara sukarela hendak membayar melebihi kadar fidyah yang diwajibkan maka ia suatu amalan yang baik.

*Mesyuarat Jawatankuasa Fatwa Negeri Perlis Kali Ke-34/2018, 6 Januari 2018 / 18 Rabiul Akhir 1439H

Cara Bayaran Fidyah dan Kafarah

Langkah 1:

Bayaran melalui akaun bank:

Bank Islam

090 100 100 552 90

Langkah 2:

Lampirkan butiran berikut ke emel
korporat@maips.gov.my:

    1. Resit Bayaran
    2. Nama
    3. No. Kad Pengenalan
    4. Alamat
    5. No. Telefon
    6. Jenis Bayaran

*Sekiranya tiada resit, sumbangan akan diakaunkan bagi tujuan manfaat sasar.

Wang Tidak Patuh Syarak

MAIPs telah melancarkan Tabung Bara’atuz Zimmah (T-Baz) MAIPs pada 16 Julai 2014.

Tabung ini bertujuan untuk menjadikan platform/medium bagi masyarakat yang berhasrat untuk menyucikan harta atau wang tidak patuh syarak yang dimiliki atau yang telah diperolehi.

Pihak MAIPs komited untuk membantu mereka yang berhasrat untuk menghapuskan harta atau wang tidak patuh syarak melalui pengurusan MAIPs. dana berkenaan akan digunakan untuk maslahah umum umat Islam.

Dalil Berkenaan

Definisi Wang Tidak Patuh Syarak

Harta tidak patuh syarak didefinisikan sebagai harta yang dimiliki dan diperolehi melalui wasilah yang tidak diiktiraf oleh syarak seperti rompakan, rampasan, hasil jualan barang curi, rasuah, perjudian, loteri, transaksi riba, perlindungan insurans konvensional, keuntungan pelaburan didalam sekuriti tidak patuh syarak dan seumpamanya.

Kewangan Berasaskan Riba

Perkhidmatan kewangan yang berteraskan riba (faedah).

Perjudian

Perjudian dan pertaruhan

Perniagaan

Pengeluaran atau penjualan barangan yang tidak halal atau barangan yang berkaitan.

Insurans

Insurans konvensional

Aktivit Hiburan

Aktiviti hiburan yang tidak selaras dengan syariah.

Produk Tembakau

Pengeluaran atau penjualan barangan yang berasaskan tembakau atau barangan yang berkaitan.

Jual Beli

Pembrokeran atau jual beli sekuriti tidak patuhi syariah.

Aktiviti Tidak Patuh Syarak

Aktiviti lain yang didapati tidak selaras dengan syariah.

Rasuah

Wang terimaan rasuah

Fatwa Kebangsaan

Muzakarah Jawatankuasa Majlis Kebangsaan bagi Hal Ehwal Agama Islam Malaysia kali ke-87. Di dalam Islam harta-harta yang diperolehi dengan cara yang tidak mematuhi syariah seperti riba, gharar, perjudian, penipuan, rompakan, rampasan, rasuah dan seumpamanya adalah haram dan tidak boleh digunakan untuk manfaat dan kepentingan diri sendiri serta perlu dibersihkan melalui kaedah-kaedah berikut :

  1. Diserahkan kepada Baitulmal untuk masalah-masalah umum umat Islam seperti membiayai pembinaan atau penyelenggaraan jambatan, jalan, tandas dan seumpamanya.
  2. Diserahkan kepada golongan fakir miskin.
  3. Jika harta tersebut merupakan harta rompak, curi dan seumpamanya, maka harta tersebut perlu diserahkan semula kepada pemiliknya. Jika pemiliknya telah meninggal dunia atau tidak dapat dijumpai, maka harta tersebut mestilah dikembalikan kepada ahli warisnya. Sekiranya tidak dapat diketahui pemilik atau ahli waris pemilik, maka harta tersebut hendaklah diserahkan kepada Baitulmal.

Salurkan Wang Tidak Patuh Syarak Kepada Kami

Wang daripada urusniaga tidak patuh syarak boleh disalurkan kepada MAIPs.
Untuk maklumat lanjut, sila hubungi pihak MAIPs.

Maybank2U

5590 2160 2422

Scroll to Top